Loading...
Pinjam Buku
Ridho Anandamal
18 May 2020 • 3 minutes
Introduction
Pinjam Buku (Book Borrow) is an application concept that aims to facilitate the process of borrowing books from the library.
Why i make this?
- The library visitor system and borrowing book are still writing in administrative books or manually inputting using a computer.
- When borrowing books, you must leave your Identity Cards.
What are the challenges?
- In this CoV-19 pandemic situation, how should I solve the problem between librarians and visitors not touching each other?
- How can visitors make a visitor presence simply using a smartphone?
Research
Find a data
I interviewed 4 people, Rianti, Cindy, Ayu, Yandi. They quite often visit libraries such as local, private, educational institutions. Due to the pandemic, I interviewed them online.
Problems
- Attendance by writing in books.
- Manual system book data collection
- Hold down a library card
Step by steps
- Come to the library
- Register card
- Attendance of visitors
- Search a books
- Fill in loan data
- Hold a down library card
Solve problems
- Attendance by writing in books. -> Attendance digitally using a QR code
- Manual system book data collection -> Borrow books digitally using a barcode
- Hold down a library card -> An account application
Ideas
- Create accounts that can be used to borrow books in all libraries.
- Register using email, but if want to borrow a book, a user must fill in the ID Card number.
- Using a QR code system to make attendance.
- Users only need to scan the barcode on the book or input the code manually to make a loan.
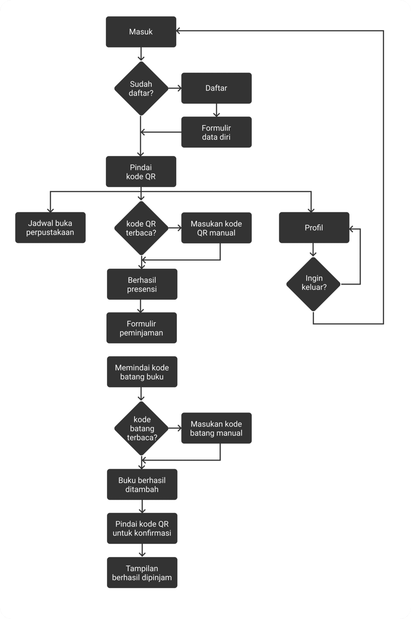
Creating user flow
I make user flow based Ideas and Steps.
Design
Sketch design
After creating user flow. I pick up a paper, and make a sketch.
Creating low fidelity wireframe
Based sketch, I make a black-white version before i color it.
Make a design flow
Match black-white version and user flow.
Creating high fidelity wireframe
If done, I add color, image, icon to make a like “real apps”.
Testing
Testing design
- Test the prototype
- Interview will ask about impressions, constraints, suggestions for getting feedback
Feedback from users
- Providing images on onboarding.
- Change flow from sign up -> complete personal data -> successful notification -> login -> home.
- Delete library information.
- Contrast color on highlight and notification presence section.
- Providing information about the number of books and borrowing limits.
- Change the word "Pinjam Buku" to "Tambah Buku"
- Additional information about the book.
- Change button color orange to blue.
- Change background color to white.
Final Interation Design
This is the result of a redesign based on user feedback
Conclusion
- The study case I made is not a real project. I made this project as an exercise to do the design process.
- The application design made can facilitate the presence of library visits and book borrowing.